HOME
CHI SIAMO
I SOCI
GLI ORGANI »
Ufficio di Presidenza
Consiglio Direttivo
Consiglieri Nazionali
Consulta Regionale dei Piccoli Comuni
Conferenza Regionale dei Consigli Comunali
Direttivo Federsanità Anci Liguria
Anci Giovane Liguria
COMMISSIONE TEMATICHE
FEDERSANITÀ »
COS'E'
DIRETTIVO
ATTIVITÀ
DOCUMENTI
ANCI - UPI
UNCEM – ALI
CONSIGLIO AUTONOMIE LOCALI - CAL
PORTFOLIO
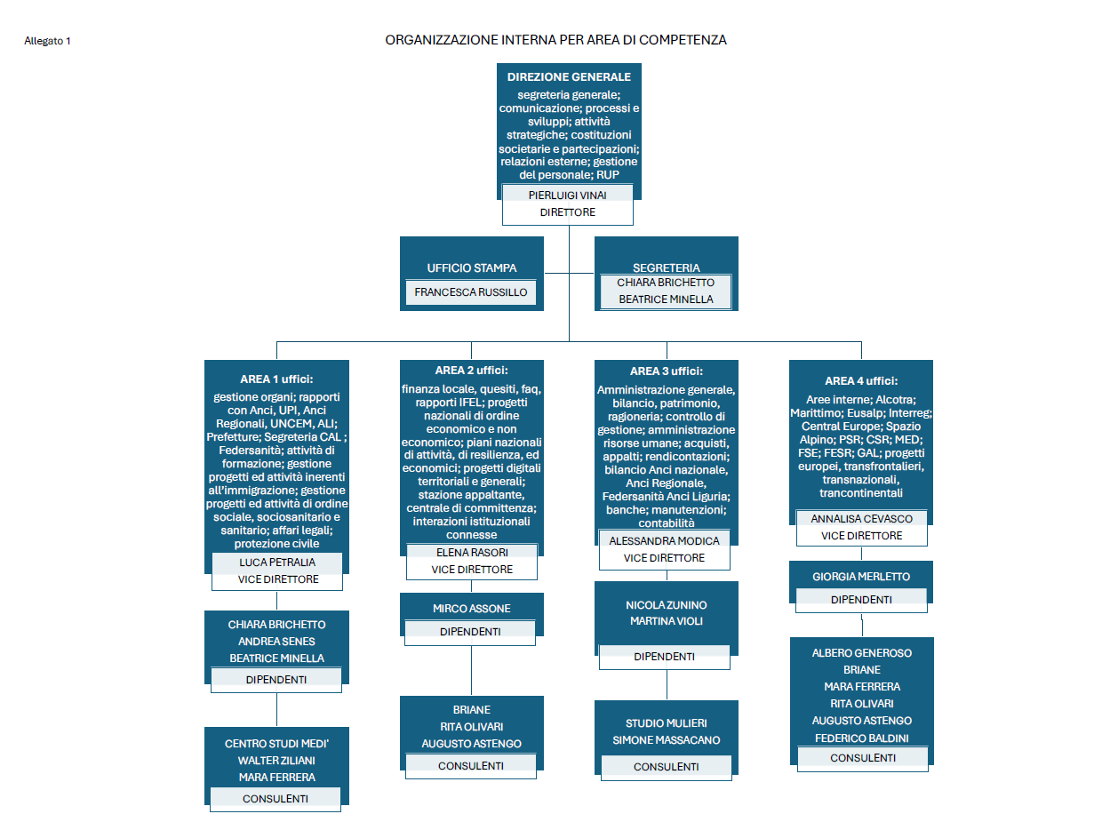
STRUTTURA
LA NOSTRA STORIA
CONVENZIONI E PROTOCOLLI D'INTESA
SERVIZI AI COMUNI
ALISEI
SUPPORTO
FAQ
FORMAZIONE
PROGETTAZIONE
PROGETTI E PROGRAMMAZIONE EUROPEA
NEWS
NOTIZIE
EVENTI
BANDI
RASSEGNA STAMPA
CONTATTI
AREA RISERVATA
Cerca:
Struttura